
在“双碳”目标锚定、新型电力系统加速构建的时代背景下,能源转型正朝着清洁化、高效化、智能化纵深推进。
源网荷储一体化作为破解新能源间歇性难题、实现电力资源优化配置的核心路径,其发展方向与技术选型备受瞩目。
近期,国家发改委、国家能源局发布的《《关于促进光热发电规模化发展的若干意见》》明确提出,探索构建以光热发电为基础电源的源网荷储一体化系统,这一重磅文件不仅为光热发电产业按下发展的加速键,更将重塑了源网荷储一体化的技术格局与发展逻辑,拓宽熔盐储热技术应用空间,为我国能源结构转型注入全新动能。
光热发电先天的技术禀赋,使其能够更好的适配源网荷储新政,相较于光伏发电 “光-电”直接转换的路径局限,光热发电以独特的“光—热—电”转化模式,完成了从间歇性能源到稳定可调度电源的质变。
当数万面定日镜追光聚热,将太阳能转化为高温热能并储存于熔盐介质中,既可以实时发电匹配电网负荷,也能在夜间、阴雨天释放热能持续供电,实现了能源的“时空转移”。

这种长时储能、灵活调节的核心技术优势,让光热发电兼具电源与储能双重属性,在储能规模与稳定性能上,也具有显著优势。
更重要的是,光热发电拥有同步发电机的天然特性,能为电网提供旋转惯量、短路容量与电压支撑,有效抑制新能源暂态过电压、保障电网频率稳定,成为电网友好型电源的典范,契合源网荷储一体化对电源稳定性、调节性的核心要求。
新政的落地,将为光热发电搭建起更广阔的应用舞台,二者的深度融合将催生能源利用的全新范式。
新政明确提出,到2030年,光热发电总装机规模力争达到1500万千瓦左右,度电成本与煤电基本相当。
资料显示,截至2024年底,我国光热发电并网装机规模仅为84万千瓦,占全球总装机规模十分之一以上。
这意味着,在新政助推下,未来五年,我国光热发电产业将迎来十倍以上的增长空间,这一发电技术中的核心储能技术熔盐储也将迎来新一轮增长期。
新政提出在光热资源富集区域打造以光热电站为基础,联动光伏、风电、新型储能的源网荷储一体化系统,同时覆盖区域用电、用汽、用热多元需求;在电网末端探索独立型、弱连接型光热源网荷储体系,筑牢供ag真人国际 ag真人官方平台电安全防线。
新政还鼓励以光热发电作为支撑调节电源的新能源一体化项目与矿产资源开发冶炼、算力中心、动力电池制造、盐湖提锂等新型高载能产业紧密结合,探索通过算力电力协同及绿电直连、源网荷储一体化等新能源就近消纳新业态,实现可再生能源高效利用。
这一政策导向,将激活光热发电的多元价值,即在 “沙戈荒” 大型风光基地,光热发电可与光伏、风电形成优势互补,在风光出力低谷时快速释能发电,填补供电缺口,提升新能源就地消纳与远距离外送能力,彰显出显著的生态与能源效益。
在工业园区与产业集群,光热发电既能输出稳定电力保障生产负荷,又能提供高温蒸汽与工业热源,替代化石能源供热,实现“电-热-汽”多能联供,推动产业低碳转型。
在偏远地区与电网薄弱区域,光热源网荷储一体化系统可构建独立供电体系,破解供电保障难题,让清洁能源惠及更多民生场景。
近年来,在政策、降本、应用等多方面因素的助推下,我国的光热发电技术已经具备了规模化发展的基础。

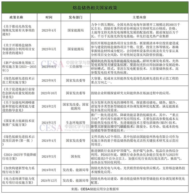
2023年4月,《国家能源局综合司关于推动光热发电规模化发展有关事项的通知》明确,“力争十四五期间,全国光热发电每年新增开工规模达到300万千瓦左右;鼓励有条件的省份和地区尽快研究出台财政、价格、土地等支持光热发电规模化发展的配套政策,提前规划百万千瓦、千万千瓦级光热发电基地,率先打造光热产业集群”。
2024年2月,国家发展改革委、国家能源局发布的《关于加强电网调峰储能和智能化调度能力建设的指导意见》提出要“充分发挥光热发电的调峰作用,探索推动储热等多类型新型储能技术协调发展和优化配置,满足能源系统多场景应用需求”。
2024年2月,《国家重点低碳技术征集推广实施方案》提出要推广一批先进适用、降碳效能显著的低碳技术,其中包括高参数低成本太阳能热发电技术、储热技术。
地方层面,江苏、甘肃、内蒙古、北京、山西、山东等地方政府纷纷出台政策支持熔盐储热及其主要应用领域光热发电产业发展。
如,内蒙古提出“十四五”期间力争完成新增光热发电并网装机规模20万千瓦,“十五五”期间力争完成新增光热发电并网装机规模70万千瓦。
技术层面,经过多年发展,我国已成功掌握塔式、槽式、菲涅尔式等主流光热发电技术,建成全球领先的光热发电产业链。

如宝钢集团研发的低温熔盐材料将储热温度下限拓展至150℃,拓宽了工业应用场景;高纯度硝酸盐(纯度99.99%)的规模化生产,满足了高端熔盐配方需求。
如三一重工推出的模块化熔盐储热装置采用斜温层设计,减少30%用地,项目建设周期缩短60%;数字孪生技术通过构建虚拟模型,实时优化充放电策略,系统效率提升5%-8%。
成本端,产业链协同创新推动着光热电站单位千瓦建设成本从10年前的约3万元下降至1.5万元,度电成本降至0.6元上下。
青海中控德令哈50MW光热电站、敦煌首航100MW熔盐塔式光热电站等,均配置了熔盐储热系统,有效提高了光热发电的稳定性和可靠性。
今年3月开工的中广核新能源青海德令哈光储热一体化200万千瓦项目,创下塔式光热发电全球最大单机容量;三峡恒基能脉瓜州70万千瓦“光热储能 +”项目也正在加速推进,其100兆瓦光热发电机组配置了6小时熔盐储热系统,建成后年发电量将超18亿千瓦时 。
这些大型项目的建设和投运,标志着熔盐储热技术在规模化发展道路上迈出了重要一步。
从技术探索到规模化趋势初步形成,从单一发电到多能协同,熔盐储热支撑的光热发电将在源网荷储新政赋能下,正实现从补充电源到基础电源的身份跃升,产业发展也将迈入黄金机遇期。

但光热发电与源网荷储新政的深度融合,仍需攻克成本优化、系统协同、机制完善等关键课题。
笔者认为,未来,需持续加大技术研发投入,推动光热发电设备降本增效,突破高温集热、新型储热材料等核心技术瓶颈;健全源网荷储一体化运营机制,打通电力市场与辅助服务市场通道,让光热发电的调峰、调频、供热价值充分变现;强化区域统筹布局,依托西北、华北等光热资源富集区,打造一批标杆性源网荷储一体化项目,形成可复制、可推广的发展模式。