
中商情报网讯:电气机械制造业是指以电力为动力源,生产各种机械设备和产品的行业。随着大规模设备更新等政策逐步落地见效,电气机械行业保持良好的发展势头。
中国的电气机械产业链上游为原材料及仪器,包括电子元器件、钢材、有色金属、轴承、绝缘材料、橡胶塑料、仪器仪表等;中游为各类电气机械,包括发电机、变压器、断路器、电线电缆、变频器、控制器、互感器等;下游应用于工业生产、交通运输、发电、机械工程等领域。

电子元器件是现代电子工业的基础,几乎涉及到国民经济各个工业部门和社会生活各个方面,下游应用领域十分广泛,我国电子元器件行业整体呈现市场规模大、增长速度快的特征,市场规模增长显著。中商产业研究院发布的《2024-2029年中国电子元器件行业市场前景预测及未来发展趋势研究报告》数据显示,我国电子元器件市场规模由2017年的68909亿元增长至2022的149277亿元,复合年均增长率为16.7%。2023年全年约为171760亿元。中商产业研究院分析师预测,2024年市场规模将继续增长至189142亿元。

目前,中国电子元器件相关上市企业主要分布在广东省,共有20家。浙江省和江苏省排名第二第三,分别有8家和6家。

钢材是钢锭、钢坯或钢材通过压力加工制成的一定形状、尺寸和性能的材料,是轨道交通装备重要的原材料之一。近年来,中国钢材产量整体呈现增长趋势。中商产业研究院数据库显示,2020-2023年钢材产量由13.25亿吨增至13.63亿吨。2024年1-4月,全国钢材产量4.51亿吨,同比增长2.9%。

目前,中国钢铁相关上市企业较为分散,其中江苏省数量最多,达6家。辽宁省和浙江省均为4家,并列第二。

有色金属,狭义的有色金属又称非铁金属,是指除铁和铁基合金以ag真人中国官方 ag真人入口外的所有金属,可分为重金属、轻金属、贵金属及稀有金属。中商产业研究院数据库显示,2023年中国有色金属产量达7469.8万吨,同比增长7.1%。2024年1-4月,中国有色金属产量达2589.2万吨,同比增长7.1%。

目前,中国有色金属企业主要包括铜陵有色、江西铜业、紫金矿业、云南铜业ag真人 ag真人平台等。销售布局大多在国内,具体如图所示:

轴承是数控机床设备中的一种重要零部件,主要起支撑机械旋转体,降低摩擦系数,并保证回转精度的作用。轴承行业是我国重点发展的战略性基础产业,我国轴承产量呈现增长的趋势。中商产业研究院发布的《2024-2029中国主轴轴承市场现状及未来发展趋势》显示,2023年中国轴承产量约275亿套,较上一年增长6.18%。中商产业研究院分析师预测,2024年中国轴承产量将达到296亿套。

从竞争格局来看,我国轴承市场中,斯凯孚(SKF)、舍弗勒(Schaeffler)、恩斯克(NSK)、捷太格特(JTEKT)、恩梯恩(NTN)、铁姆肯(TIMKEN)、日本美蓓亚(NMB)、不二越(NACHI)八大国际轴承企业占据主导地位,且主要集中于高端市场。本土轴承企业规模普遍不大,行业集中度低,人本集团、万向钱潮、浙江天马、瓦房店轴承、洛阳LYC轴承、五洲新春六家企业合计占比24.10%。

电力设备的应用贯穿整个电力产业链,为电力工业的发展提供了基础性支撑。随着可再生能源装机规模持续增长以及电力装备智能化进程不断加快,我国电力装备产业规模不断扩大。中商产业研究院发布的《2024-2029年中国电力设备市场需求预测及发展趋势前瞻报告》显示,2023年中国电气机械和器材制造业营业收入达到11.01万亿元,累计增长9.6%。中商产业研究院分析师预测,2024年中国电气机械和器材制造业营业收入将达到12.53万亿元。

发电机是指将其他形式的能源转换成电能的机械设备,在风力发电中,它是将风能转换为电能的关键组件。中商产业研究院发布的《2024-2029全球及中国发电机组行业深度研究报告》显示,2023年中国发电机组产量达23442.7万千瓦,同比增长27.57%。2024年1-4月中国发电机组产量达5573.8万千瓦,同比增长8.3%。

目前,中国发电机相关上市企业主要分布在江苏省和浙江省,均有7家,并列第一。广东省有5家,排名第三。

变压器是利用电磁感应的原理来改变交流电压的装置,包括运行在主干电网的电力变压器和运行在终端的配电变压器两大部分。中商产业研究院发布的《2024-2029全球及中国变压器服务市场洞察报告》显示,2023年中国变压器产量约为23.48亿千伏安,同比增长20.55%。中商产业研究院分析师预测,2024年中国变压器产量将超过25亿千伏安。

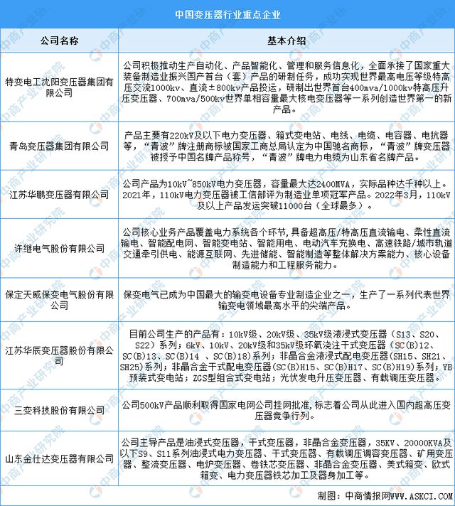
目前中国变压器行业市场集中度较低,市场格局较为分散。其中主要企业分别为特变电工沈阳变压器集团有限公司、青岛变压器集团有限公司、江苏华鹏变ag真人中国官方 ag真人入口压器有限公司、许继电气股份有限公司、保定天威保变电气股份有限公司、江苏华辰变压器股份有限公司、三变科技股份有限公司、山东金仕达变压器有限公司。具体如图所示:

电线电缆作为电力传输和分配的核心组件,在全球范围内的需求确实呈现出不断增长的趋势。中商产业研究院发布的《2024-2029年中国电线电缆行业调研及发展战略研究预测报告》显示,2023年我国电线%。未来,随着可再生能源的发展和智能电网的建设,电线电缆需求将不断增长。中商产业研究院分析师预测,2024年我国电线万千米。

目前,我国电线电缆行业市场集中度较低。电线电缆十大领军品牌分别为宝胜科技创新股份有限公司、江苏上上电缆集团有限公司、远东电缆有限公司、江苏亨通电力电缆有限公司、中天科技海缆股份有限公司、上海起帆电缆股份有限公司、浙江万马股份有限公司、福建南平太阳电缆股份有限公司、青岛汉缆股份有限公司、杭州电缆股份有限公司。

智能控制器是集成通讯技术、传感技术、微电子技术、自动控制技术等多种技术而成的核心控制部件。随着智能化浪潮兴起,云计算、大数据和物联网应用迅猛发展,智能控制器作为实现万物互联的基础物件,开始渗透进入生活和工作中的方方面面。中商产业研究院发布的《2024-2029年中国智能控制器产业前景预测与战略投资机会洞察报告》显示,2022年中国智能控制器市场规模达到3.06万亿元,五年内年均复合增长率达12.75%。中商产业研究院分析师预测,到2024年中国智能控制器市场规模将达3.87万亿元。

我国智能控制器行业市场集中度较高,形成以拓邦股份与和而泰为主的双寡头竞争格局,两者市场份额分别占比77%和13%。此外,国内领先的智能控制器厂商还包括朗科智能、振邦智能、贝仕达克等,市场份额分别占比4%、2%、1%。

目前,中国电气机械相关上市企业分布较广,其中江苏省共有17家,数量最多。广东省和上海市分别有14家和5家,排名第二第三。

数控机床行业在国家政策的支持以及企业的不断创新下,呈现出快速发展的态势,行业规模持续扩大,整体运行状况稳中向好。中商产业研究院发布的《2024-2029年中国数控机床市场需求预测及发展趋势前瞻报告》显示,2023年中国数控机床市场规模达到约4090亿元,近五年年均复合增长率达5.75%。中商产业研究院分析师预测,2024年行业市场规模将达到4325亿元。

随着全球能源危机的加剧和环境保护意识的提高,风电作为一种清洁、可再生的能源,正逐渐成为全球能源结构调整的重要方向,并在全球范围内得到了广泛的应用和快速的增长。国家能源局数据显示,2024年1-4月,全国风力发电累计装机容量45803万千瓦,同比增长20.6%。

从国内来看,我国以光伏发电为代表的新能源发展成效显著,装机规模稳居全球首位,发电量占比稳步提升,成本快速下降,已基本进入平价无补贴发展的新阶段,行业未来发展空间广阔。国家能源局数据显示,2024年1-4月,全国光伏发电累计装机容量67147万千瓦,同比增长52.4%;新增装机6011万千万,同比增加1179万千瓦。